本文将从 Bio Protocol 和 Pump.science 的商业模式及发展方向出发,探讨 DeSci 的真正需求是什么?在何种情况下,它能契合市场需求并实现长期发展?
撰文:Kevin,the Researcher from BlockBooster
11 月 26 日,BIO Protocol 创始人 Paul Kohlhaas 在社交平台上回复 CZ 推文时表示,「去中心化科学(DeSci)已经成功将 Meme 币的流动性引入全球各地的大学和实验室,支持真正的科学研究。」这一现象引发深思:为何一向以严谨和长期投入为特征的科学研究,尤其是医学研究,能够与瞬息万变的加密市场成功结合?
科学研究,尤其是医学研究,客观上需要投入大量时间,通常以年或十年为单位,而这一点与当前市场追逐的「一日速通盘」有着极大的反差。为何去中心化科学能在 11 月引发市场热议?是因为 Meme 情绪达到历史新高,导致的市场修正吗?还是去中心化科学不过是披着科研造福人类外衣的 Meme 新锐?本文将从 Bio Protocol 和 Pump.Science 的商业模式及发展方向出发,探讨 DeSci 的真正需求是什么;在何种情况下,它能契合市场需求并实现长期发展。

首先,引起 DeSci 叙事的是 Bio Protocol,11 月 8 日币安完成对 BIO 的战略融资,但是轮次和额度没有公布,受此刺激,BIO 发起的 BIO Genesis 社群募资活动筹集 3300 万美元。
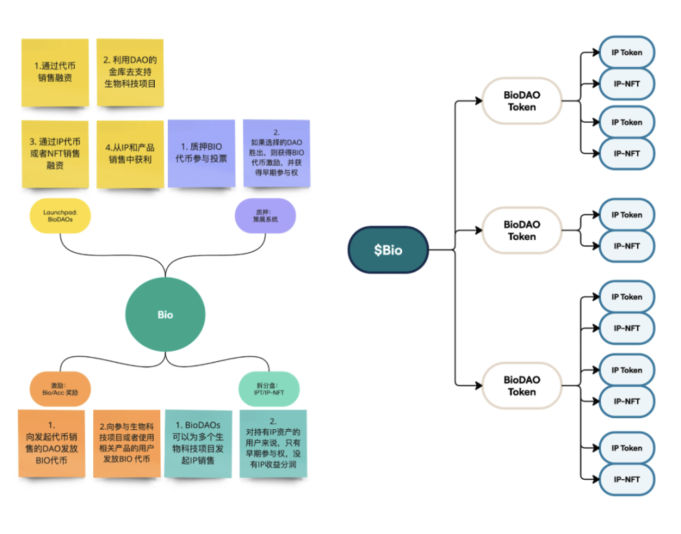
BIO 目前有 7 个活跃的 DAO,研究内容长寿健康、脱发治疗、大脑健康等。需要注意的是,BioDAO 并不是指在某一方向,比如长寿健康赛道的一支研究团队,而是应该被看作 BIO Protocol 的具体实现。为什么我这样说?请看上图 BIO Protocol 商业模式导图,简单来说,BIO 是一个嵌套 Launchpad,加上无收益 staking,加上激励,加上内嵌 Launchpad 实现无限拆分盘。BIO 由这四部分组成。
具体来说,第一部分,Launchpad BioDAOs,BioDAO 通过代币销售筹集资金,并使用其资金来支持相关的生物技术项目。 而每个 BioDAO 也可以分别被看作 Launchpad,这部分我在第四部分里再讲。
第二部分,是 BIO 的质押机制,以策展为名,锁定用户代币,从治理和提案页面能看到 BIO 的平常质押率在 15%,投票新 BioDAO 产生时的质押率会超过 20%。用户质押不会有收益产生,而是用户选择的 BioDAO 胜出时,投票给该 BioDAO 的用户得到 BIO 代币奖励,如果投票的 BioDAO 未被选中则不会有奖励。curation 是 BIO 锁住用户代币非常好的一个工具,当有新 BioDAO 产生时,它对于 BIO 生态的价值输出会远远高于 BIO 发放的奖励。
第三部分是 BIO 代币的主要用例,即激励。激励分为两部分,第一部分是给参与的 BioDAO,当它们发起初次代币销售时,BIO 会发放激励。对于用户,如果她们使用 BioDAO 的产品或者对 biodao 产生某些贡献时会发放激励,这部分我觉得目前激励的代币量微乎其微,和传统科学研究行业相比,成本极大减少,因为参与药物试验在传统行业里成本非常高,而 BIO 发放的是 BIO 代币激励。
第四部分是拆分盘,BioDAO 可以被看作子 Launchpad,BioDAO 选择具体的团队或者科研课题,筹集资金发布 IP 代币或者 IP NFT,这些资产的持有者被承诺了一些早期参与权,但是没有承诺任何形式的额外回报。
从商业模式来看,BIO 依然采用行业内熟悉的方式运作,但特点在于 Launchpad 嵌套 Launchpad,随着具体科研项目发币或者发布 NFT 资产,潜在的流动性枯寂会首先冲击 BioDAO 代币,而 BIO 代币相当于被施加了一层保险,当多个 BioDAO 代币出现问题时,BIO 代币的价值才会被质疑,但是具体科研项目发布资产的好处也会完全反馈给 BIO ,因为会吸引更多用户买入 BIO 代币参与生态。 另一个特点就是,用参与科学研发为理由,让用户质押代币,而不必支付收益,因此潜在的回报由 BioDAO 代币或者具体科研项目来提供,BIO 以极低成本可以长期锁住用户代币。Bio 是一个跨所有这些 DAO 代币的指数代币。
Molecule 是一个将 IP 上链的协议,为 Bio Protocol 发行 IP-NFT 和 IPT;Pump.Science 是 Molecule 的 Launchpad,以代币的形式表示某种化合物的知识产权。
Pump.Science 认为相比于购买一家生物科技公司的股票时,变相等于持有这家公司所有的药物。但是在 Pump.Science 上,可以选择投资单一药物。Pump.Science 上发行的代币符合法律规则,但从可以代币化的知识产权来看,必须是人工合成的化合物,而不可以是尼古丁这样天然存在的物质,但如果将尼古丁和其他物质结合,比如与咖啡因混合,这种组合是可以申请专利的。Pump.Science 所做的就是将这些专利或数据代币化,然后测试它们是否有效。
Pump.Science 上线了两个代币,分别是 $RIF 和 $URO。其中 $RIF 市值达到 1 亿美元。这些代币背后对应的化合物可以用于开发补充剂,未来还能通过销售或专利授权获益。而为了吸引更多人投资,Molecule 会开发一套数据,证明这些化合物的有效性,比如在动物测试中显著延长寿命。
但是 Pump.Science 真的想好好做科学研发吗?现在看来,这个可能性越来越小。在圣诞节来临之际,Pump.Science 会举行‘Rif 圣诞节’活动,每天推出两个代币,为期十天。即在 12 月内,Pump.Science 会密集推出 20 个人工合成化合物代币。尽管平台声称会逐步展示它们的发展路径,最终希望能推进到人体测试阶段,甚至发展成一个产品市场,售卖不同的补充剂。但是可以预见的是,20 个代币中的绝大多数不会支撑到对应补充剂上市那天就会市值归零。
从追逐市场热点的角度来看,Pump.Science 还在积极推进 AI 相关的产品开发。计划创建一个基于化合物实验数据进行交易的 AI 机器人,针对不同阶段的事件进展执行操作。
回到本文主题,DeSci 需要回归价值还是追逐 Meme?从 Bio Protocol 和 Pump.Science 的商业模式和发展方向,不难看出,二者都没有完全选择投入科学研究,而放弃为市场提供 Memecoin 的机会,这可能也是未来 DeSci 协议路径之一。但有一点应该清楚认识到,科学研究需要回归基本面和客观规律,生物科学研究需要投入长期且大量的资金,因此 Memecoin 短期的投机不会活得很久,而且单一 Memecoin 并不是 DeSci 协议的发展模式;买入 DeSci 代币需要忍受无人问津叙事,DeSci 需要用 VC 币的方式炒作估值,提高龙头价值预期,并持续通过精神图腾式的人物释放信号,因为 DeSci 的市场认知远远低于 AI,因此需要更多权威信号出现,增加市场确信度和共识;从具体 GTM 的方式来看,DeSci 的细分赛道有:融资、研究、数据、同行评审、出版、基础设施与服务、艺术、科学开放生态、社区几大类,从中选择符合自己理解或者相对实现门槛低的方向。此外,DeSci 的模式是天然的拆分盘,不同研究课题就是一个子币,需要大车拉小车,用 web3 的融资获得类似众筹的方式去资助现实中的某个科研课题,让其成为 DeSci 实用化的代言,是目前行业内几个协议正在做的事情,但是由于科学研究存在不确定性和高失败率,实现上应该很困难。
市场需要在现实中发生大量的 DeSci 产生影响的事例,才能建立共识,这个过程会比 AI 叙事花费更多时间,chatGPT22 年底发布,23 年币圈开始投机,而 DeSci 会需要更长时间;但从另一角度来看,这也为 DeSci 铺平了一些绊脚石,因为 AI 的快速发展,让人们的潜意识里真正做好准备,接受一些看似无法实现的事情成为现实的可能性,VitaDAO 的长寿科学也不再是空中楼阁。总的来说,我认为 DeSci 的共识刚刚开始,需要长期建设,应该做好这个叙事在下一个牛市才爆发的思想准备。
【免责声明】市场有风险,投资需谨慎。本文不构成投资建议,用户应考虑本文中的任何意见、观点或结论是否符合其特定状况。据此投资,责任自负。
