一、宏观主线:非农疲软 + CPI 持稳,降息预期点燃风险资产

本周加密市场上行的核心驱动力来自宏观数据与政策预期的双重利好,叠加地缘风险降温,美股科技板块强势联动,为 BTC 上涨奠定坚实基础。
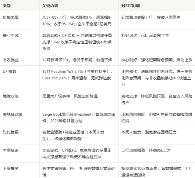
12 月非农新增仅 50k,大幅低于预期 60k 且前值下修,劳动力市场增长放缓,直接强化美联储短期宽松预期。尽管 2026 年整体降息路径仍有分歧(市场主流预期 1-2 次),但资金成本下降预期推动高风险资产估值提升,BTC 作为高贝塔资产同步美股上行。
12 月 CPI 持稳未反弹,通胀 “温和” 态势被市场解读为利好,避免政策不确定性主导行情,与非农数据形成共振,成为 BTC 突破 94k 阻力的关键推力。
本周中东等地缘风险未升级,风险厌恶情绪回落,为风险资产提供辅助支撑;但美联储官员表态偏谨慎、2026 年降息路径分歧,成为压制市场过度乐观的主要因素,限制了行情的上涨节奏。
二、主流币行情:BTC 周涨 8%-10% 创阶段新高,资金面迎关键拐点
2.1 本周行情回顾

BTC 本周延续与美股联动的上行趋势,从 87-88k 美元区间稳步走高,多次测试 97k 高点,最终收于 95-96k 区间,周涨幅 8%-10%,成交量温和放大,空头平仓规模超 7 亿美元。技术面上,BTC 在 90k-91.5k 区间横盘筑底后,借助美国数据利好突破 94k 阻力,后续在 ETF 大额流入助推下冲高 97.8k,四小时级别无钝化形态,短期技术面支撑继续上行。
2.2 核心资金数据:多项指标迎拐点,增量资金进场信号显现
(1)稳定币:结束三周净流出,单周增发 5.33 亿

本周稳定币总量达 2624.44 亿美元,单周增发 5.33 亿、日均 0.76 亿,环比上升 138%,终结连续三周流出态势。资金回流直接带动大盘反弹,但当前增发规模较 2025 年 8-10 月牛市阶段仍有差距,后续需关注增发持续性以判断反弹是否转向反转。
(2)BTC ETF:单周净流入 15.64 亿,创阶段单日流入新高

本周 BTC ETF 实现 15.64 亿美元净流入,结束连续三周流出,1 月 13-14 日分别录得 7.54 亿、8.44 亿单日净流入,为 2025 年 10 月以来单日最高,直接推动 BTC 主升浪行情。本次上涨由 ETF 资金主导,后续行情持续性高度依赖资金流入水平。
(3)以太坊 ETF:净流入加码至 3.81 亿,走势相对稳健

以太坊 ETF 本周净流入 3.8058 亿美元,较上周 1.47 亿进一步增加,单日流入节奏更平稳,带动 ETH 同步反弹,整体表现与 BTC 形成联动且相对稳健。
(4)微策略:25 年 7 月来最大单笔增持,提振市场情绪

微策略本周斥资 12.5 亿美元,以 91519 美元平均成本买入 13630 枚 BTC,持仓总量达 687410 枚(占 BTC 总供应 3.441%),为 2025 年 7 月以来最大单笔买入,对市场信心形成显著提振。
2.3 中期筹码信号:筹码高位换手,中等持仓地址成主力
- 持币地址:100-1K BTC 地址持币占比小幅回落,出现减持;10K-100K 地址微幅减持;1K-10K 地址持币占比从 20.96% 升至 21.44%,增持迹象明显,成为本轮上涨的主力资金。

- 筹码分布:87k 附近前期筹码峰减持离场,94.6k-96k 区间筹码占比从 1.97% 升至 3.31%,出现明显高位换手,多空博弈加剧但整体筹码结构未出现明显松动。


三、山寨市场:震荡补涨轮动快,聚焦热点逢低布局
本周山寨市场呈现震荡走高、轮动加速特征,整体涨势弱于 BTC,资金短期聚焦主流币,山寨补涨预期仍存,赚钱效应集中在热点板块。
3.1 市场核心指标:市值微涨,情绪与活跃度同步提升
- 市值表现:TOTAL3(除 BTC/ETH 外山寨总市值)达 8890 亿美元,环比上涨 1.01%,震荡走高且在美股走弱时逆势上涨,补涨预期推动行情前行。

- 链上数据:全网 TVL 达 1289 亿美元,环比涨 4.54%,跟随价格同步走高;ETH 链上质押量稳中向好,BASE 公链 TVL 涨幅达 10.63%,成为增速最快公链。


- 情绪与热度:市场情绪指数升至 50,进入中性偏暖区间;山寨资金费率多数转正且逐步走高,市场热度持续发酵,逃顶指标未报警,短期无明显见顶信号。


- 资金面:稳定币总市值微降 0.17%,交易所稳定币余额保持稳定,场外资金尚未明显回流,行情仍处于内部资金轮动阶段。


3.2 二级市场:BTC 市占率回升,板块轮动特征显著
- 主流与山寨分化:BTC 市占率升至 62.40%,环比涨 1.82%,近两日 BTC 稳定性显著高于山寨,资金短期向主流币集中。

- 板块轮动:从上周 Meme 板块切换至隐私币,链上中文币成为热点,XMR 领涨带动隐私板块回暖,大部分板块实现上涨,轮动快、持续性强为主要特征。


- 主流山寨汇率:SOL/BTC、ETH/BTC、BNB/BTC 汇率震荡走高,短期下行概率低,主流山寨币整体仍处于震荡上行趋势。

3.3 链上与一级市场:活跃度改善,投机情绪升温
- 链上流向:DeFi 桥接资产净流入集中在 Hype、POS 链,ETH/BNB 链小幅流出,金额均不大;USDE 首次增发,成为行情回暖的重要信号。


- 用户与投机情绪:本周链上用户活跃度边际改善,DEX 协议收入、活跃用户、交易量环比上升,SOL、BNB 链表现尤为突出;一级市场 Meme 币交易活跃,投机情绪逐步升温。


- 公链表现:四大公链 TVL 全线上涨,BASE(10.63%)、ETH(4.75%)领涨,SOL 链 TVL 微涨 1.11%,生态热点仍在发酵。
四、下周宏观日历与市场展望
4.1 核心关注宏观事件(2026 年 1 月)

4.2 市场展望与操作建议
延续上涨支撑
- 美股科技股(AI 板块)强势延续,BTC 与美股正向联动逻辑不变;
- BTC ETF 资金流入若维持,叠加稳定币增发加码,增量资金将推动行情冲击 10 万关口;
- 地缘风险未升级,市场风险偏好保持稳定,山寨补涨预期持续。
核心风险因素
- 零售销售、PPI 等宏观数据若超预期,将降温降息预期,引发 BTC 随美股回调;
- BTC ETF 资金若出现流入放缓或净流出,将直接引发盘面调整;
- 1 月底 FOMC 会议临近,美联储官员鹰派表态可能加剧市场波动。
操作建议
- BTC/ETH:短期以逢低做多为主,关注 95k 支撑与 10 万阻力,若数据利好且资金流入延续,可看高一线;若资金面走弱,警惕回调至 90k 附近。
- 山寨币:避开追高,把握隐私币、SOL 生态、中文 Meme 等热点轮动机会,逢低布局;BTC 未出现明显压力前,山寨补涨行情仍可期待,严控仓位避免追高。
本期报告数据由 WolfDAO 编辑整理,如有疑问可联系我们进行更新处理。